客服电话
“数字小精灵”3D游戏,以其三个数字千变万化的奇妙组合吸引了众多彩友的亲睐。近日,滨州3D游戏频频出现大奖,游戏神投手经过精心选号和大手笔倍投一次次将大奖揽入怀中。
盐城市盐都区的魏小伙子在2018210期福彩3D竞猜中,以自己的生日号投注,一下中了48倍,获得奖金总计5万元。
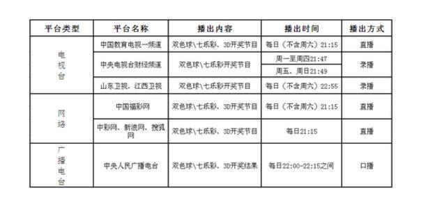
3D游戏开奖时间由每日20:30调整为21:15。3D游戏开奖节目将在中国教育电视台一频道和中国福彩网进行直播,播出时间为每日21:15(不含周六)。中彩网、新浪网、搜狐网将每日进行开奖网络直播。
对于经济实力雄厚的彩民来说,买彩票相当于玩数字游戏,享受的是买彩的过程,中不中奖是其次。48岁的彩民徐先生就属于这类彩民。9月29日上午,他来到市福彩中心兑奖,中的是3D第265期单选40注,奖金41600元。
近日,中奖者小吴和朋友一起来到青海省福彩中心办理兑奖。
1月9日,福彩3D游戏第2019009期开出奖号“746”,张掖彩民张先生在高台县滨河丽景小区16号楼下的投注站通过一张直选20倍倍投彩票,喜获奖金2.08万元。
在兑奖厅,喜中310倍的福彩3D大奖得主王先生和其他彩民愉快地聊着自己的购彩经历,王先生平时不经常买彩票,有空时候才上投注站转转,没有固定模式。
5月的北京,阳光普照,洒遍大地,留下款款热情;在这个承上启“夏”、风物长新的时节,北京彩民即将迎来新一轮重磅惠民活动,自2016年5月18日起,北京福彩“3D”游戏大派奖盛大开启
5月21日,福彩3D第2018134期开奖,开奖号码为:6、1、7。江苏单选开出669注,每注金额1040元。吴中一幸运彩民喜中5.2万元大奖!
“中了10.4万元的3D奖金,但前来领奖的彩民却不满意,他说要不是那天请朋友吃饭耽误了时间,应该可以中更多奖金的。”
双色球 2026039期 2026-04-09 周四
081718212530 05
下期预测 历史开奖 中奖分析
福彩3D 2026091期 2026-04-11 周六
537 试机号:406
大乐透 2026029期 2026-03-21 周六
0305173335 0507
排列三 2026091期 2026-04-11 周六
202
全网热胆
3D易经推胆
高手数据
超级专家
魔术师
六红胆尾
数字三万能词典
数字三魔图
必出球AI算法
关于彩神 | 服务说明 | 公司荣誉 | 业务联系 | 建议反馈 | 网站地图 | 手机预测
彩神网是基于彩票大数据对福彩3D分析预测、双色球分析预测、大乐透分析预测、排列三分析预测的专业性彩票分析预测平台。
提示:访问本站表明您已经理解并同意,本站提供的彩票分析预测资料和数据仅供您参考,请您在使用前自行核实并慎重对待,因此受到的任何损失,彩神网不承担任何责任。
备案许可证:蒙ICP备2025034103号
© 2026 彩神网 版权所有彩神软件公司旗下网站
签到
送财宝
客服
分享
公众号
关注微信订阅号
反馈
顶部